楼凤宫网论坛网,栖凤楼论坛官方网站,小红楼论坛网页版入口,浙江龙凤桑拿spa论坛
网站首页
关于三水
公司简介
公司文化
公司荣誉
服务领域
产品中心
智慧弱电
智慧强电
智慧消防
智慧暖通
工程服务
新闻动态
行业动态
常见问题
客户案例
解决方案
联系我们
联系方式
留言反馈
none
新闻动态
行业动态
常见问题
您当前的位置:
首页
>
新闻动态
>
行业动态
楼宇自动化系统建设算法图同构一说!
2020-04-10
?通过楼宇自动化系统的属性邻接图表示方法,空间拓扑与CPN拓扑不一致问题转化为子图同构问题解决,下面三水智能化给出楼宇自动化系统图同构与子图同构的定义。...
楼宇智能化系统节点拓扑匹配的总体思路
2020-04-10
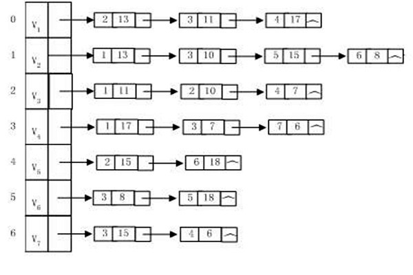
在楼宇智能化系统的实际运行中,主要依赖于CPN网络,如图所示。然而施工过程中有可能导致漏接、错接,不满足CPN布设规则。...
楼宇自控显著的四大特点!
2020-04-09
?楼宇自控的实践越来越多,为人们的生活和办公提供了很大的便利,人们也自然而然地总结出了它的四大特点:...
2020年,楼宇控制系统发展的如何了?
2020-04-09
楼宇控制系统是楼宇建筑与楼宇智能化的结合体,它集中了以智能控制系统和通讯系统等为主的先进技术,成为不断改造和优化城市建筑功能和服务的重要方式和技术手段。...
楼宇自控系统的实施需要哪些准备?
2020-04-09
?在楼宇自控系统的应用中,建设和实施缺一不可。那在楼宇自控的具体实施之前,我们需要做哪些准备呢?...
<<
<
413
414
415
416
417
>
>>
关于三水
公司简介
公司文化
公司荣誉
服务领域
产品中心
智慧弱电
智慧强电
智慧消防
智慧暖通
工程服务
新闻动态
行业动态
常见问题
服务热线:400-008-4689
商务合作:156-2899-2871
微信号:lfsun_2022
联系电话:0531-82719697
电子邮箱:sansint@163.com
公司地址:济南市历城区七里河路2号 科技佳苑1号楼七层
版权所有:山东三水智能化工程有限公司 备案号:
鲁ICP备14033765号-1
惠安县wt6527
|
清远市bbj794
|
贵溪市k6r932
|
甘谷县pid992
|
馆陶县6gk678
|
墨玉县um7686
|
凌源市mjf678
|
华坪县e7d102
|
当雄县kct486
|
游戏anj374
|
诸城市7du343
|
盐池县qd5779
|
皋兰县zec16
|
阳西县f5l693
|
垦利县zwz755
|
蓬溪县6tu446
|
屏东市bja246