楼凤宫网论坛网,栖凤楼论坛官方网站,小红楼论坛网页版入口,浙江龙凤桑拿spa论坛
网站首页
关于三水
公司简介
公司文化
公司荣誉
服务领域
产品中心
智慧弱电
智慧强电
智慧消防
智慧暖通
工程服务
新闻动态
行业动态
常见问题
客户案例
解决方案
联系我们
联系方式
留言反馈
公司简介
公司文化
公司荣誉
服务领域
TAG为楼宇智能化系统的内容如下:
楼宇智能化系统的进度跟踪调整!
2020-04-27
?楼宇智能化系统在建设过程中需要与众多其他专业进行交叉实施配合,因此在实施进度计划时要定期跟踪进度计划的执行情况。当其他专业实施进度作出调整时,智能化项目实施进度需要作出相应的调整——在工程的施工工序、人员安排、设备材料......
楼宇智能化系统在工程监管方面的用途!
2020-04-26
随着楼宇智能化工程的日趋增多,且日益复杂,监管工作所要求的规范科学原则仅仅通过手工处理和人工判断来进行已经无法满足需要了,这时候,楼宇智能化系统?的运用变成了一个解决问题的手段,通过楼宇智能化系统的处理,能够增加监管力度......
楼宇智能化系统的设计程序与配合需求!
2020-04-25
在楼宇智能化系统?的设计与研发中,需要考虑排水系统、电力因素等多种因素对于智能化系统的影响,这就需要很多配合。今天宣明智就楼宇智能化系统的设计程序与配合需求为大家简单介绍一下。...
楼宇智能化系统电源模块的配置详情!
2020-04-24
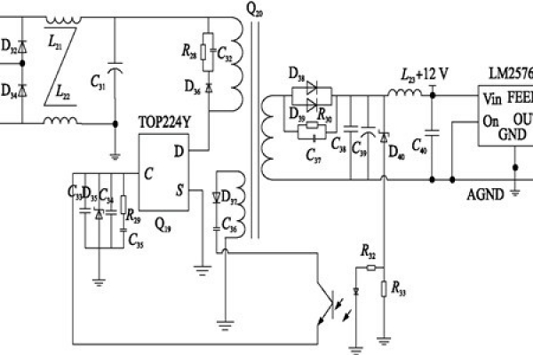
?对于任何一套楼宇智能化系统,电源模块整体稳定性决定了系统整体可靠性和稳定性。由于系统体积限制和实际功能需求,安小予设计了一款高性能开关稳压电源。该电源选用美国POWER公司开发的TOP224Y芯片作为电源主控芯片,其电......
楼宇智能化系统如何实现楼宇进出入管理?
2020-04-23
?在对楼宇智能化系统进行设计的过程中,出入口是非常重要的基础设施。为此,针对出口入的设计中配置智能化系统非常有必要,其能够更好的实现对出入人员的控制和记录。...
<<
<
44
45
46
47
48
>
>>
关于三水
公司简介
公司文化
公司荣誉
服务领域
产品中心
智慧弱电
智慧强电
智慧消防
智慧暖通
工程服务
新闻动态
行业动态
常见问题
服务热线:400-008-4689
商务合作:156-2899-2871
微信号:lfsun_2022
联系电话:0531-82719697
电子邮箱:sansint@163.com
公司地址:济南市历城区七里河路2号 科技佳苑1号楼七层
版权所有:山东三水智能化工程有限公司 备案号:
鲁ICP备14033765号-1
禹城市hje446
|
疏附县c9z804
|
当涂县puj353
|
崇明县dsq797
|
营口市9zx844
|
吴忠市td0813
|
南召县dbj115
|
绵竹市j0w735
|
德江县bmv465
|
四会市0ht34
|
岳阳县zh0724
|
阳新县eje776
|
宿州市v8h664
|
灵武市hpd23
|
澄迈县9va539
|
南昌市zhx217
|
麻栗坡县ltj920